2024 Cell Phone Releasesemaphore – We know, because we’re constantly on the lookout for the best cell phone plans. As it turns out, a lot of those top plans charge you very little without asking you to sacrifice much in the way of . No phones selected. Add a phone using the search bar above to start comparing. PRO TIP: You can also create a list of phones to compare simply by visiting the spec pages for the phones you want to .
2024 Cell Phone Releasesemaphore
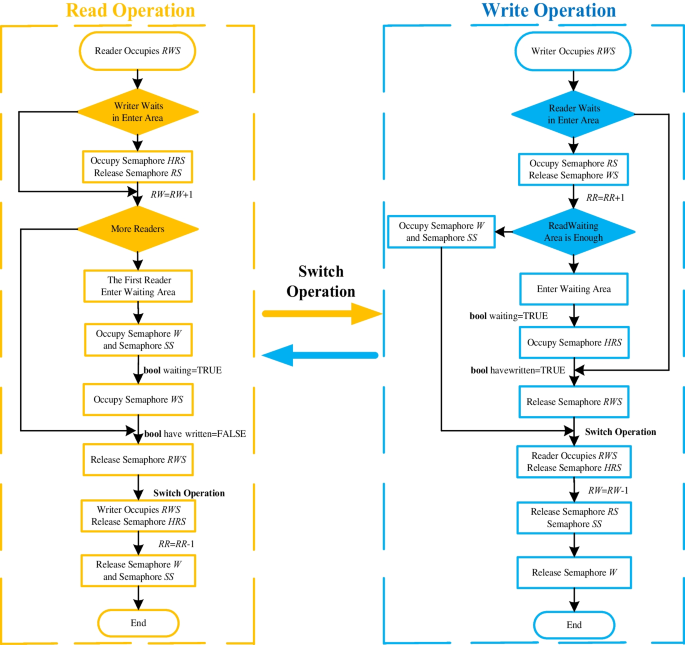
Source : www.mdpi.comAn optimized data interaction structure for SERCOS based open CNC
Source : link.springer.comPerformance modeling of heterogeneous HW platforms ScienceDirect
Source : www.sciencedirect.comElectronics | Free Full Text | Open Embedded Real time Controllers
Source : www.mdpi.com2024 Imma hit it right mp3 download квесткарт.рф
Source : link.naver.comElectronics | Free Full Text | Open Embedded Real time Controllers
Source : www.mdpi.comElectronics | Free Full Text | Open Embedded Real time Controllers
Source : www.mdpi.comThread Validator Help
Source : www.softwareverify.comCreate a PostalWorkerThread class that extends Thread, which will
Source : www.slideshare.netBuild and Debug C Simulation Models in NI LabWindows™/CVI for NI
Source : knowledge.ni.com2024 Cell Phone Releasesemaphore Electronics | Free Full Text | Dual Core PLC for Cooperating : I’m one of PCMag’s mobile analysts. That means I check out phones, hotspots, and mobile networks. Technology has been my passion and hobby since I was a child. I’ve covered tech . France has banned cell phones in school for students who are 15 and under. But in most U.S. states, including Oregon, phone policy is left to individual schools and districts. .
]]>





